CHINA·tyc86太阳集团|品牌官网-欢迎您
首页
公司概况
tyc86太阳集团欢迎您简介
现任领导
联系我们
组织机构
党政办公室
教务办公室
员工工作办公室
道桥系
测绘系
交通系
实验中心
党建工作
支部设置
党建活动
团队队伍
团队概况
杰出人才
博士生导师
硕士生导师
人才招聘
团队建设
院学术分委员会
学科简介
博士点
硕士点
人才培养
tyc86太阳集团欢迎您怎么进入
专业简介
培养方案
实践基地
教学成果
教学活动
工程认证
文件下载
tyc86太阳集团欢迎您怎么注册
培养方案
实践基地
教学成果
教学活动
文件下载
科学研究
科研项目
科研成果
科研平台
员工工作
学工概况
员工活动
员工足迹
人才招聘
本科生招生
研究生招生
就业工作
合作交流
学术活动
合作交流
工程认证
专业简介
培养方案
实践基地
教学成果
教学活动
工程认证
文件下载
当前位置:
首页
>>
人才培养
>>
tyc86太阳集团欢迎您怎么进入
>>
工程认证
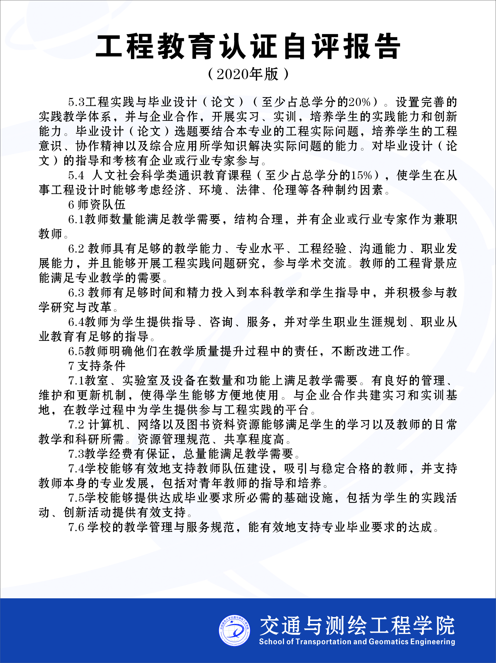
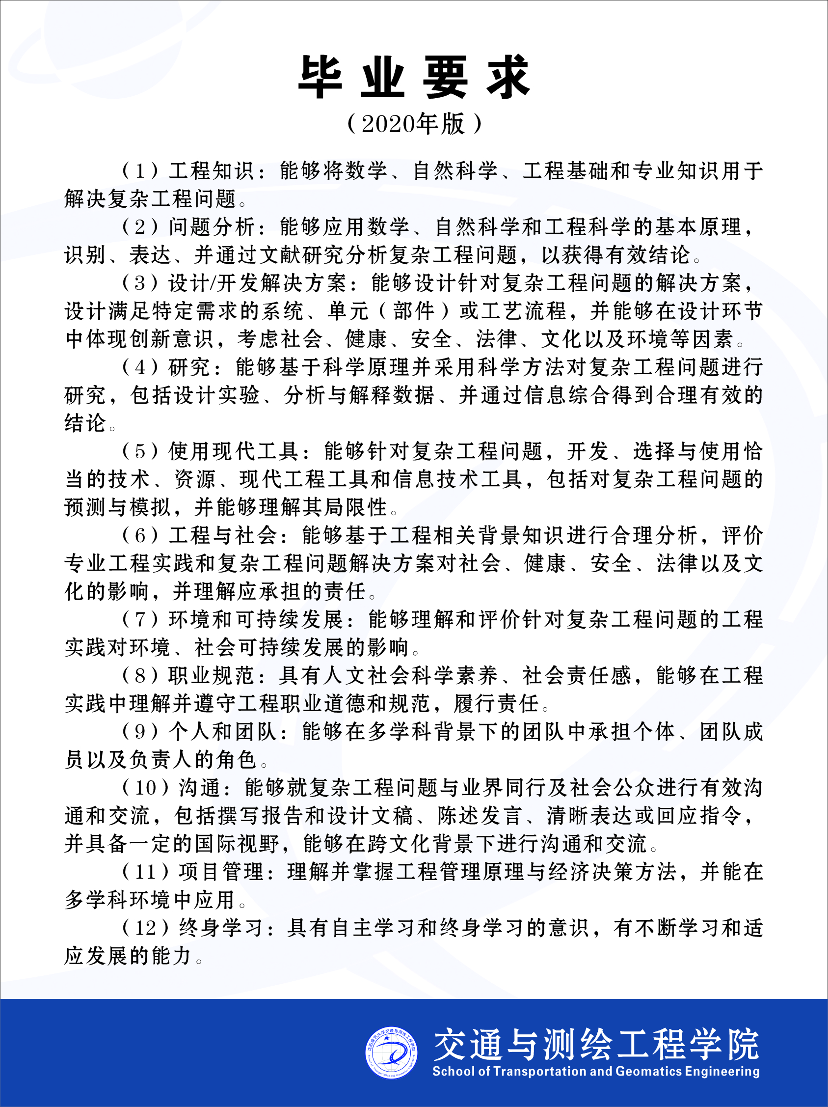
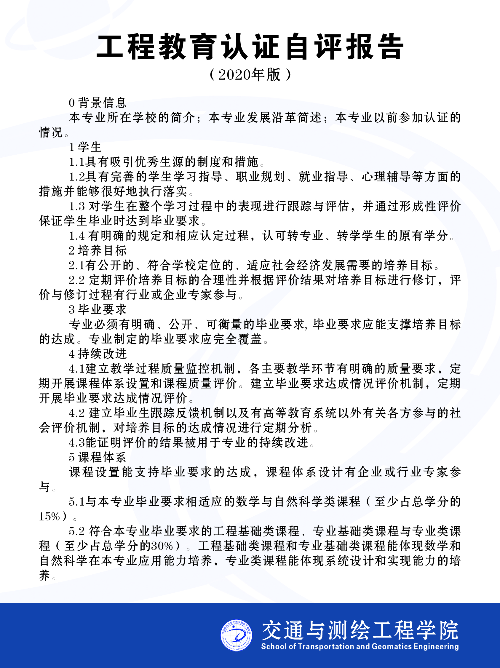
工程认证
版权所有:CHINA·tyc86太阳集团|品牌官网-欢迎您
地址:辽宁省沈阳市浑南区浑南中路25号 | TEL:024-24694351